Note: If LPS-only, terminate the CAN line according to the system diagram. See the LPS System Termination topic.

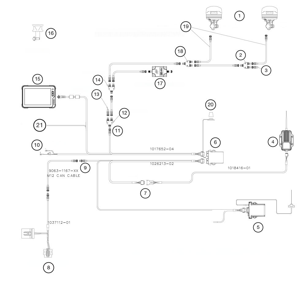
- GNSS Receivers
- Tee
- Terminator
- Radio
- SL-25
- MC-X1
- Serial
- Machine interface connector
- J1939
- Unswitched Voltage Supply
- CANopen
- Tee
- Terminator
- Tee
- GX-90
- A7R Prism
- Body sensor for LPS configurations
- Tee
- One Wire Can Cables; Main Antenna Yellow; Aux Antenna Black
- Wi-Fi Antenna
- Ignition switched input