-CALLOUTS.png/_jcr_content/renditions/cq5dam.web.1280.1280.jpeg)
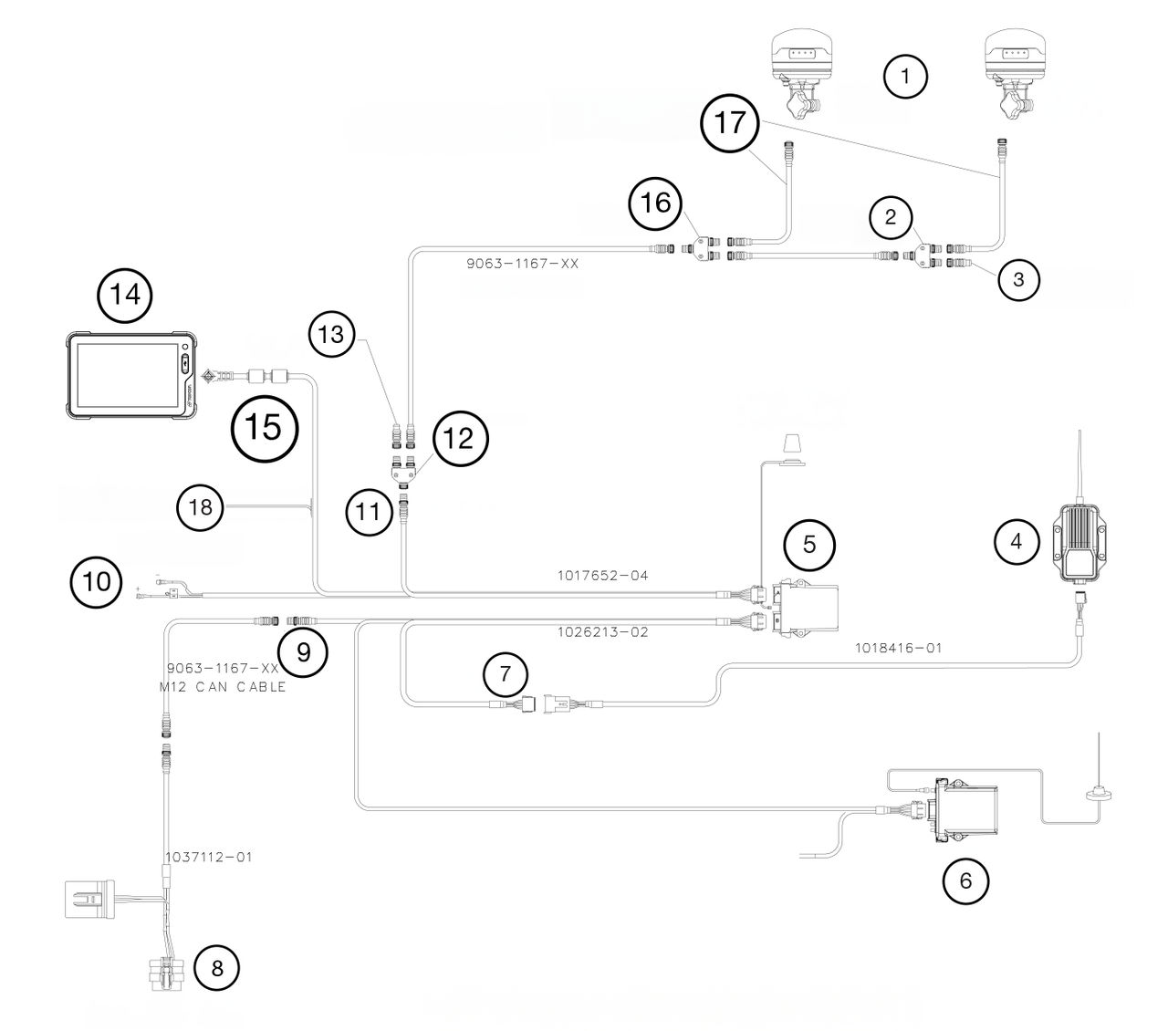
- GNSS Receivers
- Tee
- Terminator
- Radio
- MC-X1
- SL-25
- Serial
- Machine interface connector
- J1939
- Unswitched voltage supply
- CANOpen
- Tee
- Terminator
- GX-90
- Loose cable to be populated during installation
- Tee
- One Wire Can Cable; Main Antenna Yellow; Aux Antenna Black
- Ignition switched input