
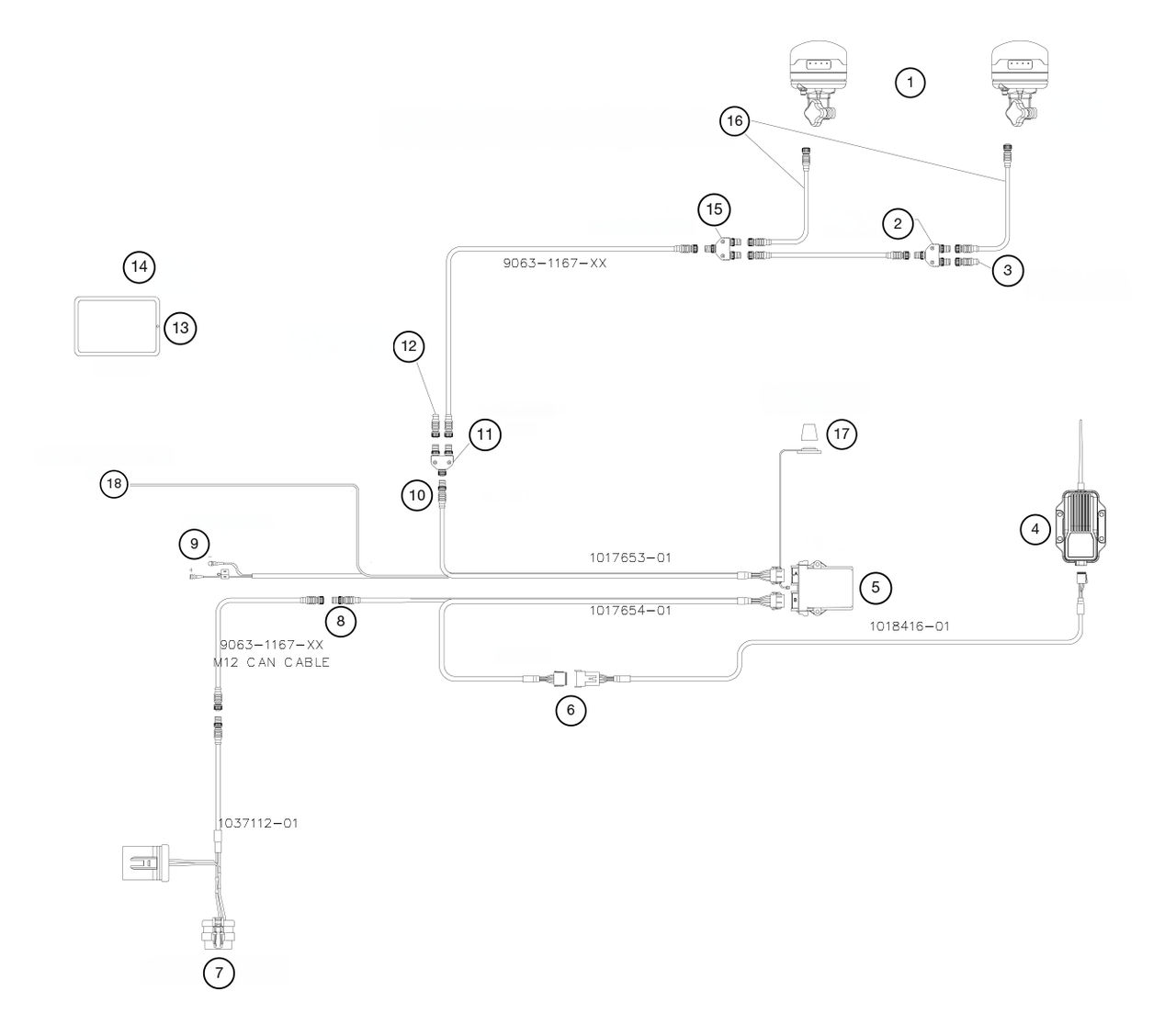
- GNSS Receivers
- Tee
- Terminator
- Radio
- MC-X1
- Serial
- Machine interface connector
- J1939
- Unswitched voltage supply
- CANOpen
- Tee
- Terminator
- CT8X2
- Wi-Fi
- Tee
- One Wire Can Cable; Main Antenna Yellow; Aux Antenna Black
- Wi-Fi Antenna
- Ignition switched input
The new myTopcon experience is now available. Please click here to access and start using all your apps. The legacy version will still be accessible until April 15th 2026.

Take your Topcon experience to the next level with myTopcon NOW! This platform is a self-service tool for your desktop or mobile device.